首页
子墨简介
新闻资讯
专业团队
业务领域
经典案例
合作客户
招纳贤才
联系我们
新闻资讯
行业资讯
全部
公司动态
行业资讯
官宣:2021.1.1之后,离婚要这么办……
2020-12-02
598
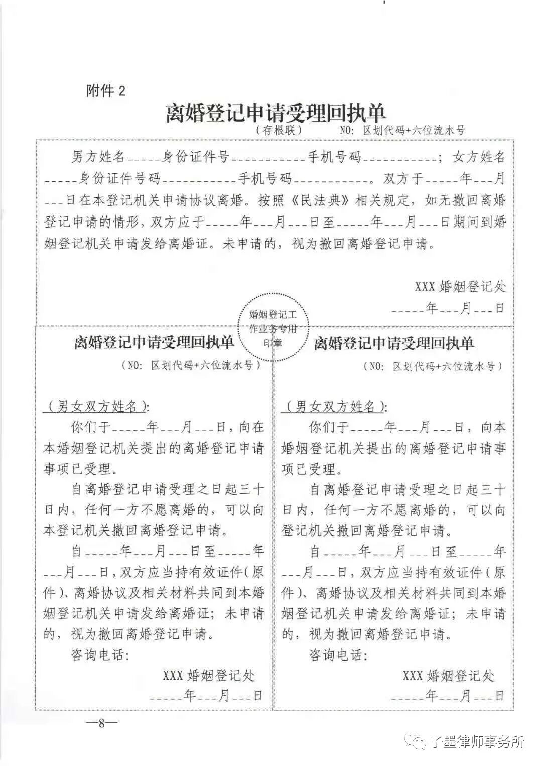
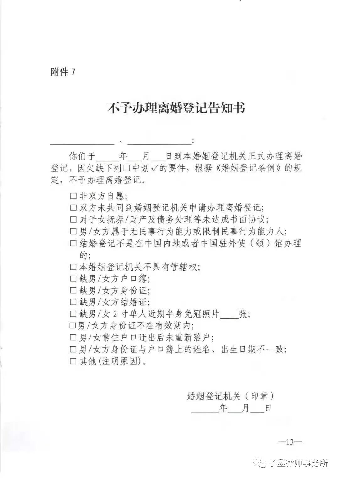
民政部关于贯彻落实《中华人民共和国民法典》中有关婚姻登记规定的通知
民发【2020】116号
上一篇:企业银行账户被冻怎么办?我们给您支招!
返回列表
下一篇:【子墨喜讯】子墨律师事务所中标广发银行汕头分行外聘律师事务所代理服务项目
0754-87278183
首页
简介
案例
联系
拨号